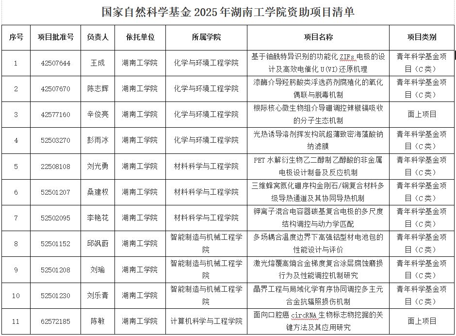
8月27日,国家自然科学基金委员会公布了2025年度国家自然科学基金集中接收申请项目的评审结果。Beat365年度立项首次突破两位数达11项,其中面上项目2项,青年科学基金9项,较去年增长了175%。这一突破标志着学校科研工作迈上新台阶,为2026年硕士学位授予单位建设奠定坚实基础。
近年来,学校高度重视国家自然科学基金申报工作,将其作为提升科研核心竞争力的重要抓手:一是强化顶层设计,突出“科研引领”,构建“学校统筹—学院主抓—团队落实”的三级联动机制,通过优化制度、完善激励、引进人才和建设平台,夯实科研基础。二是创新管理模式,打造“精准动员-专家指导-多轮打磨-全程跟踪”的闭环管理体系,各二级学院院长亲自挂帅,科研骨干全程参与,组建专家指导团队,全面提升申报书质量。三是加强梯队建设,创新推进“青年教师科研能力提升计划”,通过“暑期科研双一工程”(即1篇高水平论文+1份国家级项目预申报书)等系列举措,全方位提升青年教师的科研素养。本年度Beat365青年科学基金项目立项占比达81.8%,展现出青年科研新生力量的蓬勃活力与巨大潜力,为学校事业发展注入强大动能。
学校将以此次突破为契机,全力冲刺2026年硕士学位授予单位建设目标,重点部署以下三项核心任务:一是优化并调整学科专业结构布局,着力培育与硕士学位点建设相契合的特色优势学科群。二是创新科研组织模式,重点推进创新研究院建设,打造3个以上特色鲜明、多学科交叉的创新团队,建立“项目-人才-平台”一体化发展机制。三是优化产学研协同创新体系,加速推进科研成果的转化及应用落地,提升服务地方的综合实力,加快建设特色鲜明的区域性高水平应用型大学。(文/罗丹 审稿人/一审:李琪 二审:彭国柱 三审:肖中云)
